通常用以输送液体的设备称为泵;用以输送气体的设备分别称为通风机、鼓风机、压缩机和真空泵。泵是输送液体或使液体增压的机械。它将原动机的机械能或其他外部能量传送给液体,使液体能量增加。泵主要用来输送水、油、酸碱液、乳化液、悬乳液和液态金属等液体,也可输送液气混合物和含悬浮固体物的液体。
1. 泵的分类
工业装置常用泵的类型见表9.1。
①. 按泵作用于液体的原理分类。
可分为动力式(叶片式)、容积式以及喷射泵等。工业常用泵的外形见图9.1。动力式(叶片式)泵,泵内的叶片在旋转时产生的离心力作用将液体吸人或压出。容积式泵,泵内的活塞或转子在往复或旋转运动产生挤压力作用将液体吸入或压出。喷射泵以工作介质为动力,在泵内将位能传递给被抽送的介质,从而达到增压和输送的目的。由于它无运转部件,结构简单,操作方便,广泛用于真空系统抽气。


②. 按泵用途分类
a. 工艺(装置)用泵。包括进料泵、回流泵、塔底泵、循环泵、产品泵、注入泵、补给泵、冲洗泵、排污泵、特殊用途泵等。
b. 公用设施用泵。包括锅炉给水泵、凝水泵、热水泵、余热泵、燃料油泵、冷却水泵、循环水泵、水源用深井泵、排污用污水泵、消防用泵、卫生用泵。
c. 辅助用泵。包括润滑油泵、封油泵、液压传动用泵等。
d. 管路输送用泵。包括输油管线用泵和装卸车用泵等。
③. 按泵适用的介质分类
a. 水泵。包括清水泵、锅炉给水泵、凝水泵、热水泵等。
b. 油泵。包括冷油泵、热油泵、油浆泵、液态烃泵等。
c. 耐蚀泵。包括酸泵、碱泵和其他耐蚀泵。
d. 杂质泵。包括浆液泵、料浆泵、污水泵、灰渣泵等。
④. 按液体被吸入的方式分为:单吸泵和双吸泵。
⑤. 按泵内叶轮的数目分为:单级泵和多级泵。
⑥. 按泵轴的位置分为:卧式泵和立式泵。
⑦. 按轴承支承的位置分为:悬臂泵和两端支承泵。
⑧. 按泵产生的压力分为:低压泵(压力在2MPa以下)、中压泵(压力在范围内)、高压泵(压力在6MPa以上)。
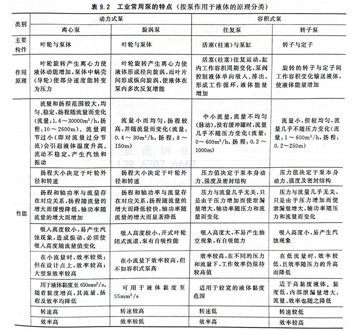
2.各类泵的特点
各类泵的特点见表9.2和表9.3。



