1. 氟塑料是指直链烷烃聚合物系列
其多数或全部的氢已被氟所置换。全部氟化碳氢化合物包括全氟烷氧基(PFA)、聚四氟乙烯(PTFE)和氟化乙丙烯(FEP)。部分氟化塑料包括醚化聚三氟乙烯(ETFE)、三氟氯乙烯(CTFE)、聚三氟氯乙烯(PCTFE)和聚偏三氟乙烯(PVDF)。氟化聚合物拥有突出的抗化学性和优良的抗溶性。它也具有很强的耐高温性能、稳定性和耐久性。氟化塑料还有突出的抗老化和电磁辐射的能力。
表4.3.28列出了PVDF 管道标准。

2. PCTFE(聚三氟氯乙烯)
①. PCTFE是三氟氯乙烯自由基引发聚合的带有主要是重复-CF(Cl)-CF单元线型主链的产物。
②. PCTFE是结晶性的高分子,熔点为425F,密度为2.13g/cm3。PCTFE在室温下对大多数活泼的化学品呈惰性,而在212℃以上可被少数几种溶剂溶解,也可被一些溶剂溶胀,尤其是氯化过的溶剂。PCTFE具有优异的阻隔气体的能力,其膜产品的水蒸气透过性在所有透明塑料膜中是最低的。其电性能与其他全氟聚合物相似。PCTFE可制作厚的(1/8in)光学透明制件。PCTFE虽可用熔融加工,但由于熔体黏度高,有降解趋势导致加工品的性能变坏,故加工困难。
③. PCTFE树脂可制成用于模塑和挤塑的粒料。膜厚度为0.001~0.010in,亦可制成棒和管。美国市场上经销的PCTFE树脂有3M公司的Kel-FI、Daikin公司的Daiflon、AlliedlSignal公司的Acfon。
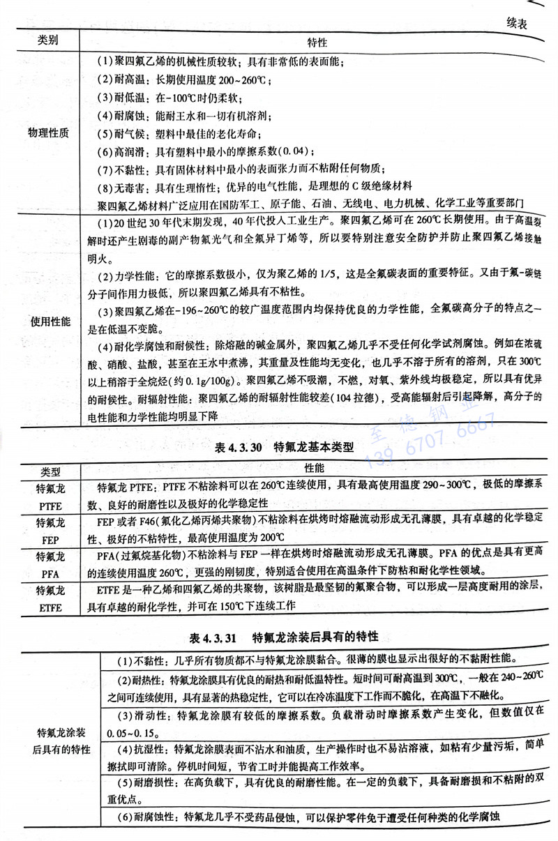
3. PTFE(聚四氟乙烯)。聚四氟乙烯是四氟乙烯的聚合物,商品名为“特氟隆”(tflon)。被美誉为“塑料之王”。聚四氟乙烯广泛应用于各种需要抗酸碱和有机溶剂的场合,它本身对人没有毒性,但是在生产过程中使用的原料之一全氟辛酸铵(PFOA)被认为可能具有致癌作用。聚四氟乙烯由四氟乙烯经自由基聚合而生成。工业上的聚合反应是在大量水存在下搅拌进行的,用以分散反应热,并便于控制温度。应用聚四氟乙烯可采用压缩或挤出加工成型;也可制成水分散液,用于涂层、浸渍或制成纤维。聚四氟乙烯在原子能、航天、电子、电气、化工、机械、仪器、仪表、建筑、纺织、食品等工业中广泛用作耐高低温、耐腐蚀材料,绝缘材料,防粘涂层等。见表4.3.29~表4.3.31。
表4.3.29 聚四氟乙烯(F4,PTFE)的性能



