bb708电子游戏娱乐-手机App下载
首页
关于我们
公司简介
企业理念
核心服务
荣誉证书
新闻中心
企业资讯
行业新闻
产品中心
不锈钢管
不锈钢管件
不锈钢法兰
预制件加工
车间设备
生产设备
检测设备
质保体系
体系认证
售后服务
联系我们
管道剩余使用寿命的评估方法
发布日期:2022-12-03 16:23:57 人气:393
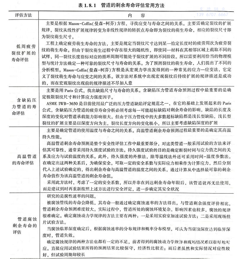
实际工程应用中,管道的寿命预测已取得了理想的成果。管道的剩余寿命评估常用方法见表1.8.1。
机械操作(自动)埋弧焊工艺技术介绍
三辊轧管机组芯棒运行方式介绍
猜你喜欢