1. 温度对金属材料性能的影响
a. 金属材料在高温下的性能变化:材料的蠕变、应力松弛;材料的球化、石墨化;材料的高温氧化。
b. 金属材料在低温下的性能变化:一般情况下,对于每种金属材料都有这样一个临界温度,当环境温度低于该临界温度时,材料的冲击韧性会急剧降低。通常将这一临界温度称为脆性转变温度。
2. 常见元素对金属材料性能的影响与工程应用
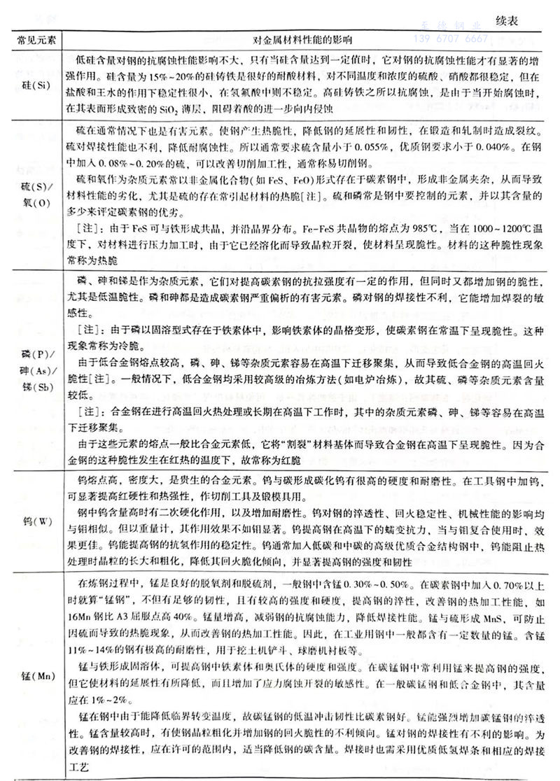
常见元素对金属材料性能的影响见表1.6.1。





发布日期:2022-11-24 09:45:24 人气:301
1. 温度对金属材料性能的影响
a. 金属材料在高温下的性能变化:材料的蠕变、应力松弛;材料的球化、石墨化;材料的高温氧化。
b. 金属材料在低温下的性能变化:一般情况下,对于每种金属材料都有这样一个临界温度,当环境温度低于该临界温度时,材料的冲击韧性会急剧降低。通常将这一临界温度称为脆性转变温度。
2. 常见元素对金属材料性能的影响与工程应用
常见元素对金属材料性能的影响见表1.6.1。




