(1)铸铁包含:炼钢用铸铁(又称白口铁)和铸造用铸铁。真正有工业应用价值的铸铁其含碳量一般为2.5%~6.67%。铸铁的主要成分除铁之外,碳和硅的含量也比较高。由于铸铁中的含碳量较高,使得其中的大部分碳元素已不再以Fe3C化合物存在,而是以游离的石墨存在。
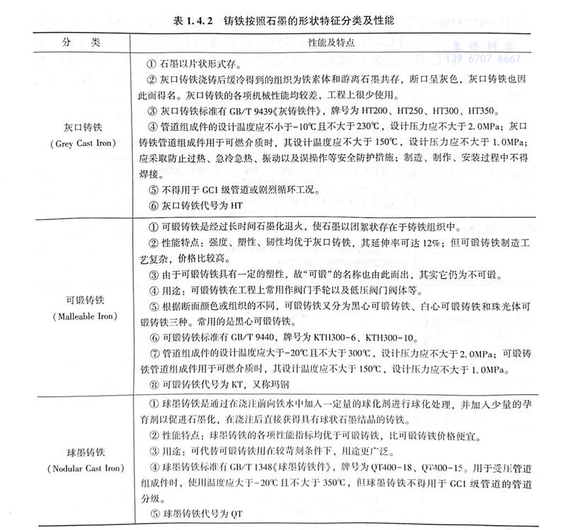
(2)按照石墨的形状特征,铸铁可分为灰口铸铁(石墨成片状)、球墨铸铁(石墨成球状)和可锻铸铁(石墨成团絮状)三大类。
(3)按照铸铁成分中是否含有合金元素,可分为一般铸铁和合金铸铁两大类。
(4)一般铸铁可分为普通铸铁和变质(孕育)铸铁。
(5)其他铸铁分类:如耐热铸铁(heat resistant iron)和耐蚀铸铁(anticorrosion iron)。铸铁可焊性、塑性、韧性和强度均比较差,一般不能锻,但它却具有优良的铸造性、减摩性、切削加工性能,价格便宜。常用作泵机座、低压阀体等材料;地下低压管网的管子和管件,目前,除少数介质(如浓硫酸、浓硝酸、仪表空气等)外,大多数工艺介质管道元件都不采用铸铁。铸铁按照石墨的形状特征分类及性能,见表1.4.2。


