脉冲钨极氩弧焊是在普通钨极氩弧焊基础上发展起来的一种新的焊接工艺,它通过控制电弧能量周期性脉冲变化来控制焊接熔池过程,也可以以钨极为电极。其原理是以一个较小基值电流来维持一个电弧的电离通道,在此基础上周期性加一个同极性高峰脉冲主电弧,以熔化金属并控制熔滴过渡。脉冲焊接电源一般是由直流电源外加一晶闸管直流开关装置组成,其脉冲电路原理见图3-41所示。

在焊接厚度小于1mm的奥氏体不锈钢箔片和金属软管管坯时,若采用均匀焊接电流施焊,所需要的焊接电流只是几安培或十几安培。虽然所选用的钨丝电极直径可以相应减小,但是电流密度仍然会变得太小,导致钨丝局部的极斑飘移,造成电弧不稳;如果焊接电流调得大些,又会使被焊薄件过热而烧穿。为了克服上述缺点且又要保证连续焊接,研制出一种新的焊接工艺-气体保护脉冲电弧焊,它的优越性在于:
1. 它可以精确地控制待焊件的热输入,克服了因熔敷金属表面张力不足以支持熔池,而造成的焊缝下塌,从而提高了焊缝抗烧穿的能力,特别适用于薄板(薄至0.1mm)对接焊缝。它可以在不加垫板的情况下,实现单面焊双面成形且焊接变形量小。
2. 在保证焊透的前提下,可以调节热输入及焊缝在高温停留时间,因而适合各种焊接性较差材料的焊接,可减小热裂纹、淬硬和冷裂的倾向,对于奥氏体不锈钢还能提高焊接接头耐蚀性。
3. 它对焊接工艺、焊接参数的波动不够敏感,对各种焊接位置有较强的适应性,适用于全位置的焊接。
4. 焊缝成形美观,质量稳定,焊接接头力学性能均高于普通钨极氩弧焊。
5. 可根据焊件的厚薄来选择是否填加焊丝,也可以用氦气作为保护气体。根据脉冲频率不同,可分为低频、中频和高频脉冲氩弧焊。
a. 低频脉冲钨极氩弧焊
低频脉冲钨极氩弧焊的基本原理是:焊接电流的大小(直流电或交流电的有效量)呈周期性脉冲变化,脉冲的频率以每秒接近于一次到几次,至多不超过十几次,以低频脉冲的方法供给电流脉冲。低频脉冲钨极氩弧焊在生产上使用较多,例如用机械操作钨极脉冲氩弧焊焊接奥氏体型不锈钢薄板对接焊缝和导管对接焊缝的焊接参数,见表3-28和表3-29(为不加填充焊丝钨极脉冲氩弧焊)。焊接时采用直流正极性电源。


b. 中频脉冲钨极氩弧焊工艺
中频脉冲钨极氩弧焊是在直流电上叠加200~500Hz中频脉冲电流,可提高电弧挺度,在一定程度上增加熔深,并促使熔池金属晶粒细化,可提高焊缝金属的韧性。这种工艺用于航空、航天工程重要部件的 焊接。
c. 高频脉冲钨极氩弧焊工艺
高频脉冲钨极氩弧焊与低频、中频脉冲氩弧焊不同之处,是焊接电流以每秒钟几千次甚至几万次的极高频率变化着。这样的高频脉冲电流使电弧的磁收效应比较强烈,使圆锥形电弧变成圆柱形电弧,电弧的压缩更为激烈,增强了电弧的挺度。不仅提高了电弧的能量密度而且增强了电弧的穿透力,在相同的有效电流下可达到更大的熔深或在相同的熔深下提高了焊接速度,同时使熔池能很好地搅拌,改善了焊缝的冶金性能,特别适合铝及铝合金的焊接。高频脉冲电弧产生的压力还导致超声振动,它可以增强熔化金属的流动性。这些都有利于细化晶粒,减少焊缝气孔,还使焊缝成形美观。在焊接电流平均值相等的情况下,高频脉冲钨极氩弧焊的焊接速度可比普通钨极氩弧焊提高一倍,这就必然缩短焊缝金属在高温的停留时间,对改善奥氏体型不锈钢耐蚀性是有益的。但是,这种焊接方法在施焊过程中有刺耳的噪声,对人体健康有一定的影响。同时,这类弧焊机电源造价昂贵,导致应用范围小,在不锈钢高速焊管生产线上有时采用这种工艺。
有关脉冲钨极氩弧焊机的型号很多,表3-30列出了国内几种型号及主要技术性能,可供选用。


为了克服钨极惰性气体保护焊自身效率较低的弱点,扩大其应用范围,发展了许多新的工艺方法,除了上面介绍脉冲钨极氩弧焊外,还有热丝钨极氩弧焊、双弧和多弧钨极氩弧焊等。
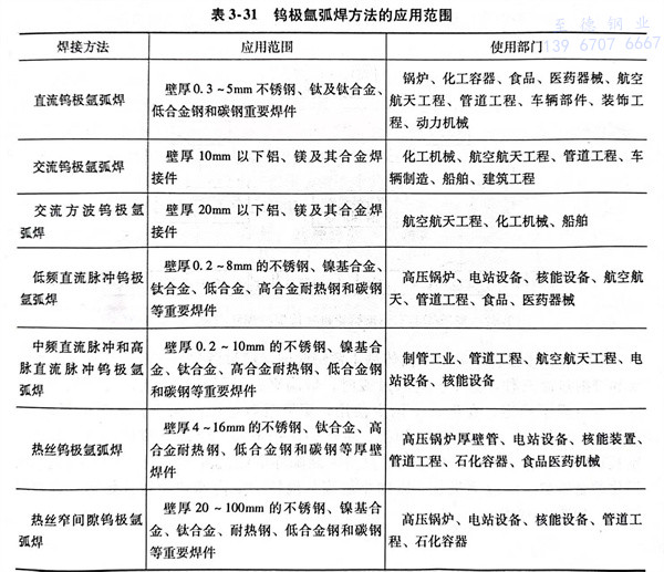
钨极氩弧焊方法和应用范围,见表 3-31 。


